Hallo zusammen,
nach einer kleinen Ewigkeit melde ich mich zurück:
1. Ich hatte eine Weiche gebastelt (VituixCAD & in echt), die schon recht ordentlich klang. Es flossen auch viele Modifikationen durch "akustisches Ausprobieren" mit gleichzeitiger VituixCAD-Nutzung ein: sehr interessant! Der Lautsprecher lief mehrere Monate so in meinem Arbeitszimmer im Nahfeld. Hier meine eigene Weiche & Simu:


2. Es erfolgten dann finale akustische Messungen des gesamten Lautsprechers (allerdings mit mit Alex erster Weiche) unter exakt den gleichen Bedingungen (Raum, Positionen Mikro, LS etc) wie bei den unbeschalteten Chassis. Leider gab es trotzdem Abweichungen zu Alex erstem Weichenlayout. Begründen können wir das nicht. Ist jetzt erstmal egal.
3. Dazu hatte ich mit Alex geschrieben, der sich spontan nochmal hingesetzt hat und ein ganz neues Weichenlayout entwickelt hat. Dieses ist wesentlich einfacher, ist aber in der Energieabgabe (blaue Linie in VituixCAD) besser als meine Weiche und klingt auch gerade im Bassbereich wesentlich ausgewogener und insgesamt stimmiger als meine.
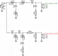
Dies ist Alex neue, die finale Weiche (MERCI, Alex!!!):

Simu-Ergebnis:

Ich habe den Hochton Widerstand im Signalweg von 8,2 auf 6,8 Ohm reduziert, so dass die Höhen einen Hauch präsenter sind. Dies funktioniert in meinem Arbeitszimmer richtig gut.
Schön ist natürlich auch, dass sich der Bauteileaufwand in Grenzen hält. Die Chassis haben mich pro Seite ca 40 Euro gekostet. Der Holzzuschnitt rekrutierte sich aus Resten, Teichvlies und Noppe habe ich in größeren Mengen hier, also auch kein Thema. Die Weiche mag bei 30-40 Euro liegen.
Die finalen akustischen Messungen werden hier veröffentlicht, sobald ich im Haus wieder Ruhe habe 
Aber da es wirklich überzeugend klingt und es am Ende nur ein Rear-Lautsprecher sein soll, der auch ein bisschen Hifi kann, wage ich die Aussage, dass das Projekt dann wohl sein Ende finden wird.
Bis dahin sage ich allen, die sich hier geäußert oder gar mitentwickelt haben, herzlichen Dank!
Ansgar