Beiträge von ClementP

    Guten Tag,

    Ich habe die Induktivität von 1,5mh gegen eine 1,3mh ausgetauscht, ich hatte noch keine Zeit, die Messung zu wiederholen. Ich werde das in einem Monat nachholen, da die Lautsprecher zu meinem Freund geliefert werden.

    Was soll ich sagen? Ich bin sehr zufrieden mit der Wiedergabe, das ist genau das, was ich erwartet habe, bevor ich mit diesem Projekt begonnen habe. Die Lautsprecher sind sehr lebendig, die Stimmen sind sehr detailliert.

    Kaum waren sie geliefert, gab es auch schon die erste Party! Alle waren sehr begeistert, aber es war kein fachkundiges Publikum.


    Vielen Dank an alle für die Hilfe, die sie mir gegeben haben!

    Ich werde jetzt eine kleine Baupause einlegen und mich nach dem Sommer wieder an die Arbeit machen!

    Übersetzt mit http://www.DeepL.com/Translator (kostenlose Version)

    Soit dit en passant, les Mundorf Evo sont assez chers pour les tests, donc des condensateurs à film normaux très bon marché auraient fait l'affaire. Un Jantzen Cross Cap ou un Intertechnik Q4, par exemple. Ils ne coûtent qu'environ un tiers du Mundorf et fonctionnent tout aussi bien.

    ich stimme mit den Preisen überein, aber ich war nicht tapfer, wenn es um die Suche ging.

    Ich habe alles von THLP genommen, ich habe einen Vergleich mit quint-audio gemacht, aber ich habe trotzdem "ordentliche" Preise bei THLP bekommen. Ich habe einen Filter für 85€ bekommen.

    Mit den Versandkosten war ich nicht sehr weit vom Preis einer Bestellung bei Quint-Audio entfernt. Die andere französische Seite, die Jantzen führt, ist viel teurer als Quint (es war teurer als die Mundorf-Filter von THLP). Sie haben sehr gute Preise für Komponenten in Deutschland!

    Danke, ich habe es so gemacht, wie Sie es beschrieben haben. Ich hatte auch eine Inversion.

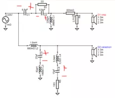
    Ich habe den Filter etwas vereinfacht und die HT-Korrektur entfernt (nicht sehr nützlich).

    Ich habe meine Komponenten Anfang der Woche erhalten und bin jetzt bereit, den Filter zu machen. Eine dumme Frage: Meine Kondensatoren haben eine Polarität:

    Das sieht zumindest schon mal sehr ordentlich aus. Kommt auch auf das Verhalten unter verschiedenen Winkeln an. Gefühlt würde ich im Bereich um die Trennfrequenz noch etwas Pegel raus nehmen, zum Beispiel mit einem etwas kleineren Kondensator vor dem Hochtöner (C1).

    So? das senkt meine Wachstumsfrequenz ein wenig.


    .

    Wenn ich die Polarität von HT umkehre, erhält ich dies.

    Das klingt gut, oder?

    Ich hatte die Messungen bei 15°, 30°, 45° und 60° gemacht.

    Wenn ich es richtig verstanden habe, muss man es so einrichten:

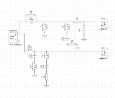
    • Für eine akustische Timingreferenz bringt man in akustischer Reichweite des Mikros einen separaten Lautsprecher an, der während des gesamten Messvorgangs seine Position relativ zum Messmikrofon nicht ändern darf. Dieser Lautsprecher darf durchaus lediglich ein funktionierender Hochtöner aus dem Fundus sein, weil das akustische Timingsignal nur ein kurzer Sweep von 5 bis 20 kHz ist, der kurz vor dem eigentlichen Mess-Signal abgespielt wird.
    • REW muss dann so konfiguriert werden, dass eine akustische Timingreferenz genutzt werden soll. Für das Mess- und das Timing-Signal müssen im Messfenster dann unterschiedliche Ausgänge gewählt werden. Man braucht für diese Methode folglich auch zwei Endstufenkanäle.

    Wenn ich es richtig verstanden habe, muss man es so einrichten:

    Links/Rechts auf meinem Klasse-D-Verstärker


    Dann in REW die "timing reference" hinzufügen


    Ich bin Franzose ich verwende Deepl.

    Gestern war ich ein bisschen enttäuscht mit meinem Mikro, ich habe ein bisschen zu schnell gelesen. Ich habe daneben geantwortet.

    Ich hatte das Fenster des TMT nicht richtig geändert und das des HT überhaupt nicht.


    Ich habe mich auch in den Foren umgesehen.

    Ich kann einen Lautsprecher für die Markierung hinzufügen, ich werde diese Methode ausprobieren.

    Beim nächsten Bau werde ich auf ein analoges System umsteigen.

    Der Weg von den akustischen Zentren deines Hochtöners und deines Tieftöners sind bei der Messung unterschiedlich weit vom Mikrofon entfernt. Die Laufzeiten sind also unterschiedlich. In einer zweikanaligen Messung ist diese Zeitinformation (Phase) enthalten. In einer einkanaligen Messung ist sie nicht enthalten. Genau diese Information benötigen Simulationsprogramme aber, um korrekte Ergebnisse vorauszusagen.

    Die Messung deines Hochtöners sieht recht gut aus, besonders oberhalb von 3 kHz. Darunter sind noch kleinere Unregelmäßigkeiten zu sehen, die sehr wahrscheinlich durch die Messumgebung (Reflektionen) und/oder ein zu großes Messfenster verursacht werden. Je tiefer die zu messenden Frequenzen sind, desto größer sind ihre Wellenlängen, und desto stärker verfälschen Reflektionen das Messergebnis. Deswegen ist die Messung deines Tieftöners sehr unruhig und für eine Simulation eher nicht zu gebrauchen.

    Das grundsätzliche Problem ist aber die einkanalige Messung, die die notwendige Zeitinformation nicht enthält.

    Vielen Dank für die Klarstellung. Ich habe tatsächlich ein Fenster mit Vorhängen.

    Hier weiß ich nicht, wie ich den Messraum verbessern kann.

    Ich wusste es nicht, als ich das Mikrofon nahm, deshalb zögere ich, ein anderes zu nehmen, aber das ist eine zusätzliche Investition.

    Ich habe die ganze Einrichtung weggeräumt, das habe ich in meinem Zimmer gemacht, das 3m*4m50 groß ist. Ich habe in der Mitte meines Zimmers installiert.

    Leider habe ich keinen großen Raum, um das zu tun.

    Ich habe ASIO verwendet, um nur den Verstärker und das Mikrofon zu haben. Dann habe ich die Simulationen von 20Hz bis 20KHz laufen lassen. Das Mikrofon sollte kalibriert werden, ich habe die Kalibrierungsdatei in REW eingegeben.

    Ich bin etwas verwirrt, soll ich in ein anderes Mikrofon investieren? Ich weiß nicht, was ich dieses Mal falsch gemacht haben könnte.

    Die Phasen sehen in REW so aus:

    Ich habe alle Messungen wiederholt, ohne das Mikrofon zu bewegen, außer bei den letzten beiden.

    Ich habe gut daran gedacht, die Messungen bei 1 m SPL nicht zu bewegen.

    Allerdings habe ich festgestellt, dass mein UMIK-1-Mikrofon die Phase nicht mitmacht. Ich habe nichts gefunden, um dies zu beheben.

    Ist das der richtige Weg? Ich wollte bei 5kHz glätten, ist das sinnvoll? Ich habe die FRD-Dateien

    Ich habe die beiden Kanäle nicht ganz verstanden. Muss ich die Messung mit dem linken und rechten Ausgang meines Verstärkers zweimal durchführen?

    Ich habe das Mikrofon bewegt, als ich die Messungen in der Nähe durchgeführt habe, daher sind meine Werte falsch.

    Ich werde die Messung wie beschrieben wiederholen.

    Danke für Ihre Anmerkungen.

    Ja, Roul hatte mich darauf hingewiesen, als ich das Verfahren einstellte. Ich hatte ihn auf die Höhe des Hochtöners gesetzt.

    Ich habe jedoch festgestellt, dass ich mehrere Messungen durchgeführt und den DBFS nicht auf die gleiche Höhe gestellt hatte.

    Verfälscht das die Messungen? Ich habe dann auf REW umgeschaltet, um alle drei TMT-Messungen auf den gleichen Pegel zu bringen.

    Ich werde morgen trotzdem alle Messungen auf demselben DBFS-Level wiederholen.